UKCA英國能效認證
英國脫歐后,英國政府致力于繼續支持消費者通過購買節能產品來節約能源。英國商業、能源和工業戰略部(Department for Business, Energy and Industrial Strategy)與利益相關者協商,決定繼續使用能源標簽。現代技術創新日新月異的發展,使產品比5-10年前更節能,更高效,這意味著不能再用原有相同的尺度來衡量能效。因此,能源標簽等級被重新設置,以更清楚地顯示當今產品之間的效率差異。英國在脫歐前就采用了歐盟的規定,因此,與參與歐盟的成員國一樣,2021年英國將強制實施以下幾類產品的新標簽指令。
UKCA英國照明產品能源標簽將從2021年3月1日至9月1日開始引入,2021年將在以下五類產品實施新標簽:
1. 家用電冰箱
2. 洗衣機、洗衣烘干雙功能機
3. 洗碗機
4. 電視及顯示器
5. 照明光源
照明光源能效認證的新舊標準具體如下:
舊標準: The Ecodesign for Energy-Related Products and Energy Information (Amendment) (EU Exit) Regulations 2019 of 8th March 2019
新標準:The Ecodesign for Energy-Related Products and Energy Information (Amendment) (EU Exit) Regulations 2020(Draft)
英國從2021年9月1日起對照明產品采用重新調整的能源標簽即新標簽指令(EU 2019/2015),目前英國政府需要進行公眾咨詢。
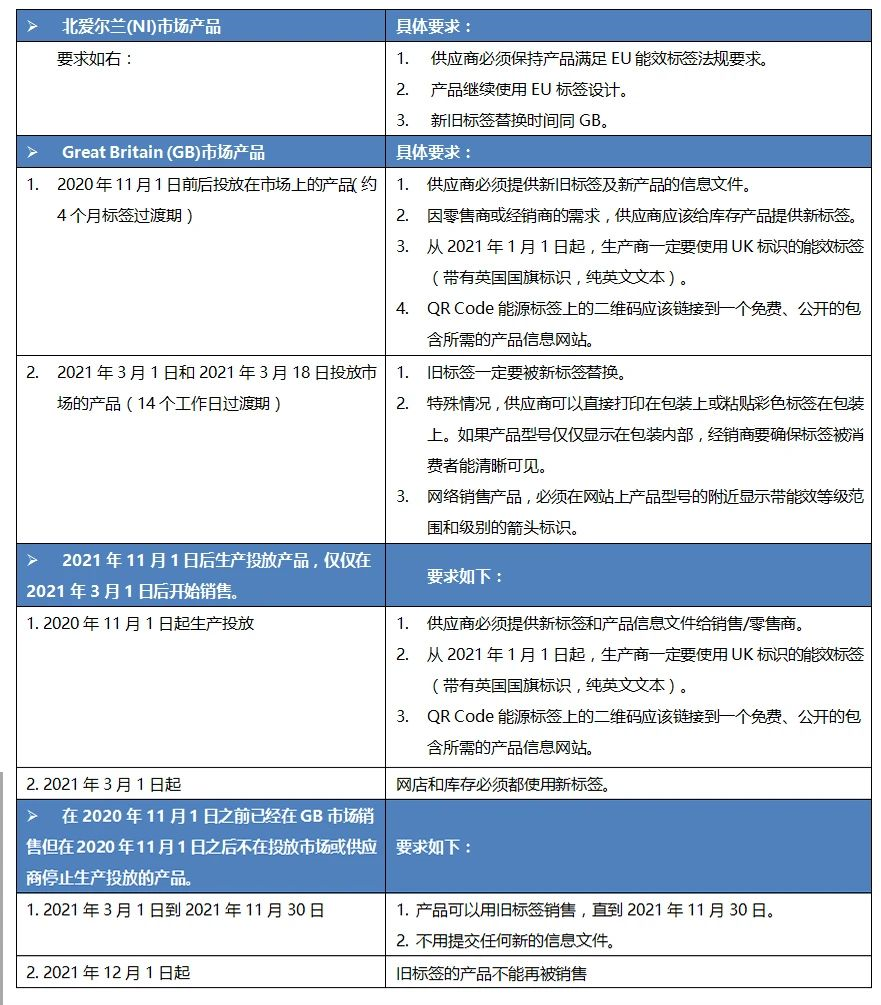
標準更新實施時間節點如下:

以上就是我司給大家所講的內容,如您有相關產品需要咨詢,歡迎您直接來電4000-1998-38咨詢我司工作人員,獲得詳細的費用報價與周期方案等等信息。
下一篇:陶瓷餐具肯尼亞COCPVOC認證清關證書
- 歐盟包裝與包裝廢物法規(PPWR)2026年8月強制實施:汽車零部件與食品接觸材料包裝合規新要求
- 鹽霧腐蝕與循環腐蝕測試對比:金屬零部件耐候性驗證,企業該如何選擇?
- 金屬材料拉伸試驗方法(ASTM E8/E8M-2026)——汽車零部件力學性能測試新規
- GB發布標準:食品接觸材料及制品通用安全要求
- 丹麥食品接觸材料新規正式落地:明確PFAS禁令與重金屬限量要求
- 新國標施行!從AI芯片到超市生鮮,全方位保障群眾生命財產安全
- ISO發布標準:道路車輛 面向服務的車輛診斷第3部分:應用程序編程接口
- 從指令到法規:歐盟機械安全全面升級 ——EU 2023/1230(新機械法規)替代 MD 2006/42/EC 深度解讀(2027 強制實施,2026 過渡期關鍵行動)
- GB 47372—2026《移動電源安全技術規范》深度解析:標準差異、核心內容與行業影響
- 歐盟PPWR法規指南及答疑文件發布!


